国家教育部批准的全日制普通高校 | 安徽省优秀教育网站

返回主站网站地图联系我们

以评促建  以评促改
以评促管  以评促强

  • 首页
  • 部门简介
  • 工作动态
  • 通知公告
  • 质量监控
  • 督导研究
  • 课题研究
  • 技能与学科竞赛

质量监控办公室

  • 部门简介
  • 工作动态
  • 通知公告
  • 质量监控
  • 督导研究
  • 课题研究
  • 技能与学科竞赛
  • 管理文件
  • 政策法规
您当前的位置是:主页 > 质量监控办公室 > 工作动态 >

工作动态

2025年全国普通高校教师教学竞赛目录
时间:2026-03-23 10:16  来源:质量监控办公室   作者:网络  点击次数:次

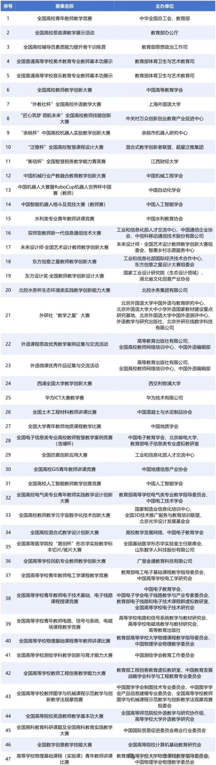
2025年12月27日,《全国普通高校教师教学竞赛分析报告(2012-2025年)》(下称“分析报告”)在闽江学院举行的2025高校教学发展研讨会上正式发布。该报告由浙大城市学院高等教育数智评价研究中心、高校教师教学发展研究国家级虚拟教研室组织专家组研发。

根据专家组于2025年11月10日发布的高校教师教学竞赛征集通知,经竞赛主办方自愿申报、形式审查、初评及专家委员会审议等环节,共遴选出47项赛事纳入2025年全国普通高校教师教学竞赛研究(详见下图)。分析报告采集了上述赛事自2012年至2025年共14年的数据,对高校教师教学竞赛现状进行了系统分析与研究。

特此发布,供各学科的教师查阅参考。

或者整张图




万博科技职业学院

©   Wbc.edu.cn  版权所有  皖ICP备16005300号-1